background

UI for ASP.NET MVC

ASP.NET MVC Diagram

  • Create rich and interactive diagrams with the ASP.NET MVC Diagram component. Presenting flowcharts, organizational, network, or any diagramming interfaces has never been easier.
  • Part of the Telerik UI for ASP.NET MVC library along with 120+ professionally designed UI components.
  • Includes support, documentation, demos, virtual classrooms and more!
Telerik UI for ASP.NET MVC Suite
  • Overview

    The ASP.NET MVC Diagram helps you create diagrams with ease. You can design them however you like, having a variety of layouts, built-in shapes, connectors, rich API and hundreds of customization options to choose from.

    Check out the Telerik UI for ASP.NET MVC Diagram demo
    Telerik UI for ASP.NET MVC Diagram - Overview
  • Data Binding

    The Telerik UI for ASP.NET MVC Diagram can be easily bound to remote data by specifying the DataSource option.  
    ASP.NET Core Charts Server-Side & Client-Side Data Binding
  • Editing

    Telerik Diagram for ASP.NET MVC supports CRUD operations, enabling users to easily edit, update, delete or insert data within your app. They could also change the color of the Diagram items or rotate them as they see fit. If a user made a mistake or wants to go back, they can simply click the Undo/Redo buttons.  


    Telerik UI for ASP.NET MVC Diagram - Edit
  • Variety of Layouts

    The ASP.NET MVC Diagram control supports the three most common diagram forms out of the box: 
    • Tree Layout – Tree Down
    • Forced-Direct Layout – Tree Up
    • Layered Layout – Tipover Tree

    Explore all Telerik UI for ASP.NET MVC Diagram Layouts in this demo

    Telerik UI for ASP.NET MVC Diagram - Layout
  • Shapes

    The Telerik UI for ASP.NET MVC Diagram component allows you to add various shapes and customize their color to match your design requirements. You can choose from rectangles, circles and all sorts of other shapes to personalize the component’s look. 


  • Razor Pages

    The ASP.NET MVC Diagram component is one of the many controls in the ASP.NET MVC suite that are supported in Razor Pages applications. Razor Pages are an alternative to the MVC pattern and make page-focused coding more efficient.  


  • Flexible API

    The ASP.NET MVC Diagram component can fire a variety of events when the user clicks, drags or selects an item. Users can also resize, move and add or remove connections between items in the diagram.  


    Telerik UI for ASP.NET MVC API
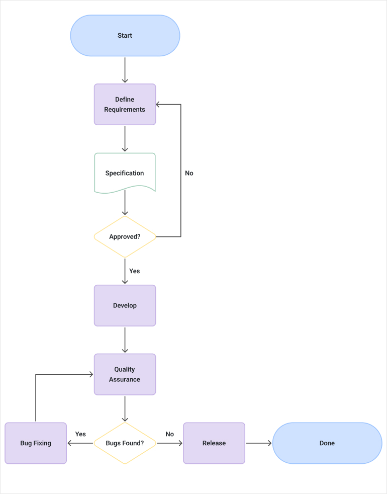
  • Workflow Diagram

    The Telerik UI for ASP.NET MVC Diagram enables developers to create structured workflow diagrams using Shapes and Connections to visually represent sequences of steps or processes. The workflow diagram makes it easier to design clear, interactive process flows, decision trees, and other step-by-step visualizations directly within your applications.

    See Telerik UI for ASP.NET MVC Workflow Diagram demo

    Telerik UI for Blazor Diagram-Workflow diagram--770px
  • Export as PDF, Image or SVG

    The Diagram component allows users to export their content directly from the browser as a PDF, PNG Image or and SVG file.  

    Telerik UI for ASP.NET MVC Diagram - Export
  • Diagram Theming

    As part of the Telerik UI for ASP.NET MVC suite, the Diagram component has multiple built-in themes and swatches. You can easily customize any of out-of-the-box themes with a few lines of CSS or create a new theme to match your colors and branding by using the Progress SASS ThemeBuilder application. 

All ASP.NET MVC Components

Next Steps